合公代〔2025〕43号
各有关单位:
为进一步强化招标代理机构监督管理,市公共资源交易监管局结合实际对《合肥市公共资源交易招标代理机构综合评价管理办法》进行修订,相关内容已经审议通过,现印发给你们,请遵照执行。
合肥市公共资源交易监督管理局
2025年7月3日
合肥市公共资源交易招标代理机构综合评价管理办法
第一章 总则
第一条 为加强公共资源交易招标代理机构管理,维护公共资源交易市场秩序,提升招标代理服务水平和质量,推动信用体系建设,依据《中华人民共和国招标投标法》《中华人民共和国政府采购法》《合肥市公共资源交易管理条例》等有关法律法规,结合本市实际,制定本办法。
第二条 本办法适用于在本市行政区域内从事由市[含县(市)区、开发区]公共资源交易监管部门监管的工程建设、政府采购、产权交易等公共资源交易项目代理活动的招标代理机构及从业人员。
第三条 本办法所称招标代理机构(以下简称代理机构),是指集中采购机构以外、依法设立的受项目单位委托从事公共资源交易项目招标代理业务的社会中介组织。
本办法所称从业人员,是指依法与代理机构签订劳动合同,并依照规定缴纳社会保险,从事招标代理工作的专业人员。
第四条 按照统一评价、分级属地管理原则,各级公共资源交易监管部门(以下简称监管部门)依法对代理机构从事公共资源交易项目代理业务进行监督管理,开展代理机构综合评价工作,并负责采集、记录、上传代理机构的综合评价信息。综合评价信息采集应遵循“谁监管、谁采集、谁负责”的原则,由企业自主诚信申报和监管部门主动采集等方式获取。其中,代理机构服务质量评价由各级公共资源交易中心负责,各级公共资源交易中心应及时记录和报告代理机构及从业人员有关代理行为,强化综合评价结果运用。
第五条 综合评价采取实时定量评价(一标一评)与综合动态定性评价(季度评价)相结合的方式。
第二章 从业管理
第六条 代理机构从事招标代理业务应当具有与代理业务相应的从业人员,建立完善的内部监督管理制度,恪守职业道德,自觉遵守公共资源交易中心的各项管理制度,依法依规开展公共资源交易活动。
第七条 代理机构在各级公共资源交易中心从事招标代理活动应在公共资源交易中心进行登记,按要求填报相关信息,并对信息的真实性、准确性负责。
代理机构登记的信息发生变化的,应当及时自行更新。
代理机构采用组建联合体的方式承接代理业务,联合体各方均应当具备承担代理项目的相应能力,应当明确牵头单位并签订协议,明确约定各方承担的工作和责任。
第八条 代理机构应当依法依规与项目单位订立委托代理合同(协议),明确代理范围、项目负责人、代理费用、违约责任等具体事项。代理机构应当按合同(协议)约定开展代理业务。
鼓励代理机构增强公共资源交易全过程服务能力,协助项目单位开展采购需求论证、工程量清单及控制价论证、政府采购意向公开和招标计划发布、招标文件预公示、合同及履约验收信息公开等事前事中事后业务,提供专业化代理服务。代理机构接受上述委托事项的,应在代理合同(协议)中明确。
第九条 代理机构应当按照服务内容、服务时间、服务质量等因素合理收取代理服务费,不得故意提高收费标准或者降低服务质量,不得收取代理合同约定之外的其他费用,不得向中标(成交)人转嫁无法定依据的费用。收取代理服务费时应当开具发票,不得以个人名义代收。
交易文件约定收费事项应当与代理合同(协议)一致。
第十条 根据《关于建立工程建设项目招标代理项目负责人制的通知》(合公法〔2024〕129号)要求,代理机构及其从业人员应当落实项目负责人制,在代理过程中发现存在弄虚作假、串通投标等违法违规情形的,应当及时向监管部门报告,并提供相关材料。
第十一条 代理机构应当建立真实、完整的公共资源交易档案制度,妥善保管交易活动资料,不得伪造、变造、隐匿或者销毁交易文件、视频音频及交易数据等资料。
第三章 综合评价
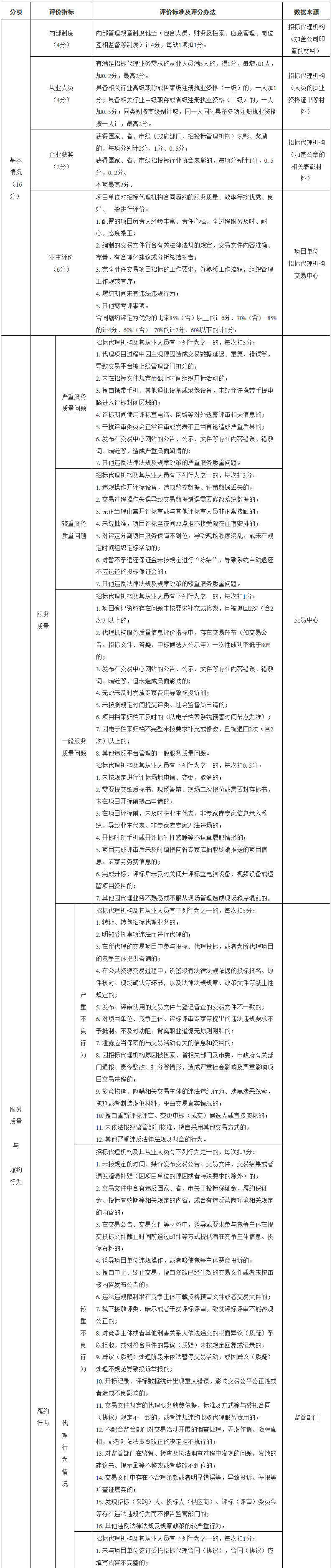
第十二条 《公共资源交易招标代理机构及其从业人员综合评价基准》(详见附件,以下简称综合评价基准)根据代理机构在公共资源交易过程中贯彻执行相关法律法规规章及政策、交易规程和规范服务等情况制定,可结合实际适时进行优化调整。
从事代理业务的代理机构及其从业人员均应当接受评价,实行同值计分,从业人员评价计入代理机构。
第十三条 综合评价按季度进行。综合评价期内,代理机构综合评价以单个项目(标段或者包别)从发布交易公告至发放中标(成交)通知书已完成代理项目为评价单元。
综合评价基准作为监管部门日常监管依据和公共资源交易中心日常评价基准,监管部门、公共资源交易中心按照职责分工应在每个季度评价周期后的次月15日前将综合评价信息录入综合评价系统。
第十四条 综合评价得分由基本情况得分、服务质量与履约行为得分、良好行为得分3个部分组成。基本情况包括内部制度、从业人员、企业获奖、业主评价等方面信息,其中企业获奖以证明材料落款日期为准,1年内由代理机构自行录入信息管理系统,自录入之日起有效期1年。
代理机构综合评价得分=基本情况得分+服务质量与履约行为得分+良好行为得分。(服务质量与履约行为得分=基础分+代理项目数×M-服务质量与履约行为扣分;基础分为80分;M=全市代理机构扣分总和/全市代理项目总数)
第十五条 代理机构综合评价包含其在市行政区域内设立的分支机构,综合评价信息均统一计入该代理机构。
第十六条 代理机构综合评价分为五个等级。综合评价得分按从高到低进行排序,前30%(含)为AAA级,30%-60%(含)为AA级,60%-90%(含)为A级,90%之后的代理机构为B级,若代理机构存在下列行为的,直接评为C级:
(一)采取行贿、提供回扣或者输送不正当利益等非法手段承揽业务的;
(二)存在虚假招标的;
(三)在公共资源交易过程中,指使、纵容、默许竞争主体串通投标的;
(四)与项目单位、竞争主体、评标(评审)委员会、公共资源交易中心相关人员等恶意串通投标的;
(五)擅自修改、隐匿、销毁或者伪造、变造交易文件、交易数据等资料的;
(六)在综合评价过程中弄虚作假的;
(七)存在其他类似行为的。
第十七条 综合评价结果在 “安徽合肥公共资源交易中心”等网站进行公告,公告期3个月。
第十八条 代理机构对综合评价结果有异议的,应自公告之日起5个工作日内向监管部门提出书面异议。逾期提出的,监管部门不予受理。
监管部门应当在7个工作日内核查有关信息记录情况并予以答复。
第四章 监督管理
第十九条 支持综合评价结果在代理机构的业务承接、事中事后监管、政策扶持等方面的应用。鼓励使用国有资金招标的项目单位选择综合评价等级高的代理机构,项目单位承担选择等级低的代理机构的风险。
第二十条 代理机构及其从业人员在代理活动中存在综合评价基准中不良行为的,监管部门可视情况对代理机构进行约谈,向代理机构、项目单位发送工作提示函、建议书、风险提示单等。
第二十一条 监管部门可根据综合评价等级实行差异化监管:
(一)综合评价为B级及以下的,列入监管重点对象,对该机构负责人进行约谈;
(二)综合评价为C级的,责令提交整改材料;
(三)法律法规规定的其他监管措施。
第二十二条 代理机构及其从业人员有违法违规行为,需实施行政处罚的,按照有关法律、法规和规章的规定进行行政处罚;涉嫌犯罪的,依法移送司法机关处理。
第二十三条 参与综合评价的监管部门、公共资源交易中心工作人员应坚持客观公正原则,恪尽职守,不得徇私舞弊,以权谋私,在综合评价工作中有违法、违纪行为的,有关部门按照相关规定追究其责任。
第二十四条 鼓励公共资源交易行业协会加强行业自律和服务,通过发布代理服务成本信息等,引导代理机构自觉规范收费行为。
第五章 附则
第二十五条 国家法律法规和行业行政主管部门对代理机构管理另有规定的从其规定。
第二十六条 本办法由合肥市公共资源交易监督管理局负责解释。
第二十七条 本办法自2025年8月3日起施行,有效期3年。原《合肥市公共资源交易招标代理机构综合评价管理办法》(合公法〔2024〕56号)同时废止。
附件
公共资源交易招标代理机构及其从业人员综合评价基准


注:1.代理机构的基本情况由代理机构自行录入信息管理系统,并对真实性负责;2.评价周期内,代理机构的基本情况未发生改变的,自动带入下一评价周期;3.评价周期内,同一项目的同一扣分事项不重复计算;4.评价周期内,招标代理机构按实际贡献申报良好行为加分,同一良好行为不重复计算,单次良好行为加分仅在一个评价周期内有效;5.县(市)区、开发区监管部门、交易中心按照职责分工负责开展评价活动。